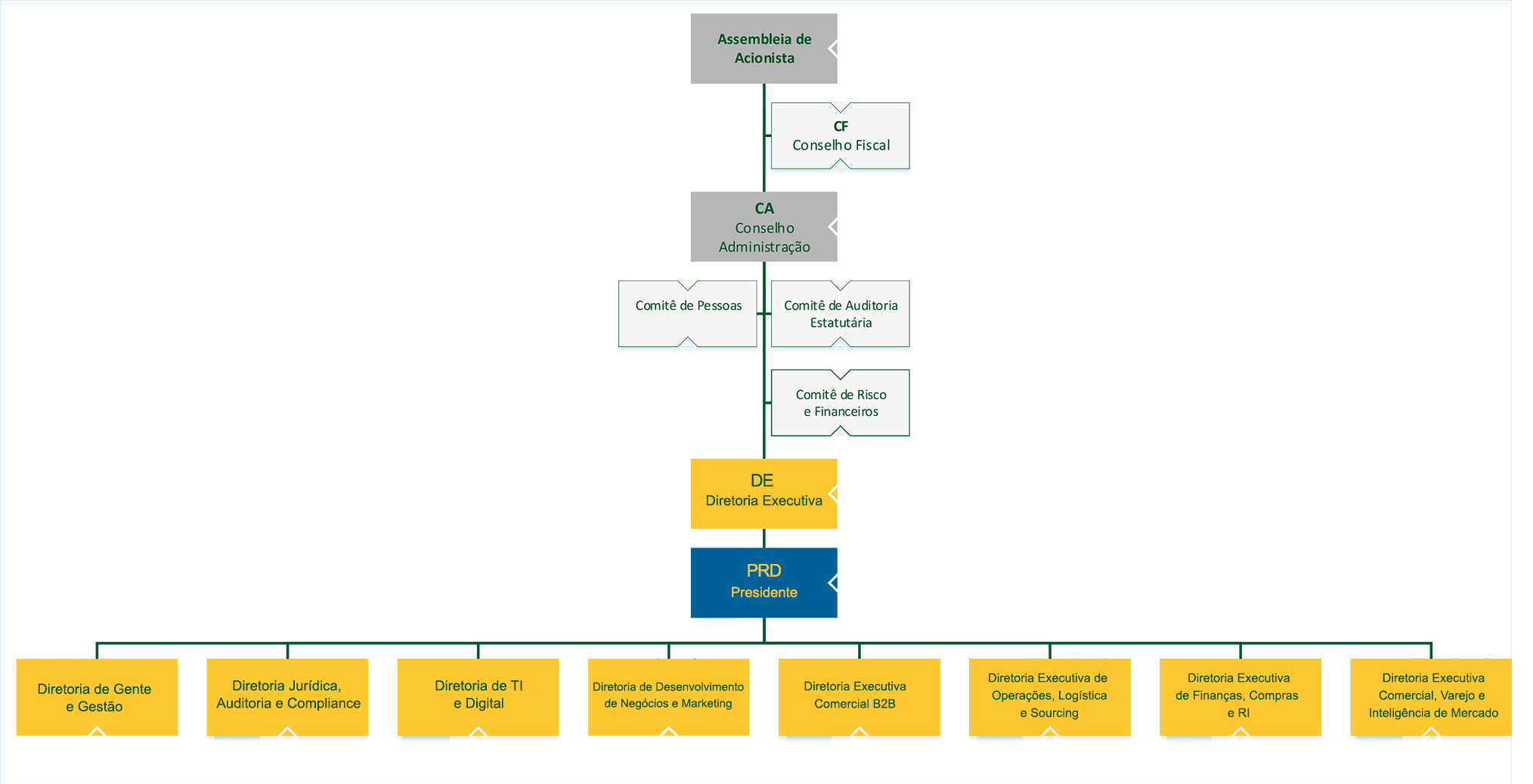
Organograma

Conheça nosso organograma e entenda como é a estrutura da BR Distribuidora

 

 

Faça o download do Organograma (PDF)